Your business accounting data is becoming as accessible as your banking data - and that's both powerful and terrifying. Open Accounting enables companies to share their financial ledgers with lenders, fintech platforms, and other third parties via APIs. But unlike the regulated world of Open Banking, this wild west of financial data sharing comes with serious risks alongside its rewards.
What is Open Accounting?
Open Accounting is a financial model where businesses voluntarily share their accounting system data with authorized third parties through APIs and centralized platforms. Think of it as giving your lender read-only access to your QuickBooks or Xero account - but automated, standardized, and (theoretically) secure.
Unlike traditional lending, where you'd send PDF bank statements and wait weeks for approval, Open Accounting connects directly to your cloud accounting software. Lenders see your real-time profit and loss statements, invoices, purchase orders, tax settlements, and complete financial history instantly. No more doctored PDFs, no more outdated spreadsheets - just raw, unfiltered financial truth.
The model emerged because traditional lending sucks for small businesses. Banks demand months of paperwork, make decisions on stale data, and still reject 80% of SME loan applications. Open Accounting promises to fix this by giving lenders the complete financial picture they need to say yes faster and more often.
What Does Open Accounting Comprise?
Core Components of Open Accounting
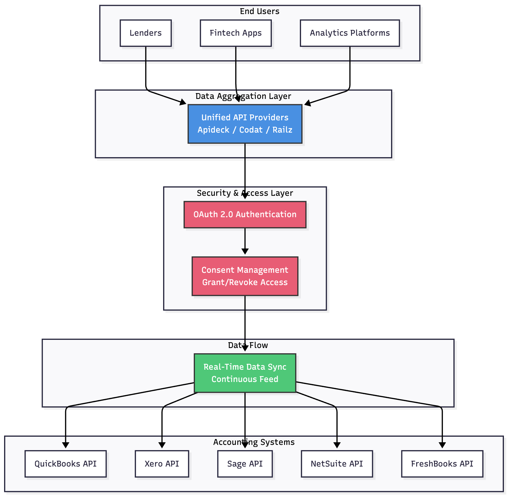
Accounting System APIs: The foundation is your accounting software's API - QuickBooks API, Xero API, Sage Intacct, NetSuite API, or FreshBooks. These APIs expose endpoints for accessing invoices, bills, journal entries, chart of accounts, and financial reports.
Data Aggregation Layer: Between your accounting system and the end user sits an aggregation layer - either direct platform APIs or unified API providers like Apideck, Codat, or Railz. This layer normalizes data across different accounting systems.
Authentication and Consent Management: OAuth 2.0 flows handle authentication, while consent management systems track who has access to what data and for how long. Businesses can grant and revoke access through dashboards.
Real-Time Data Synchronization: Unlike monthly bank statements, Open Accounting provides continuous data feeds. Changes in your accounting system are reflected immediately in connected applications.
Types of Data Shared
The data exposed goes far beyond what Open Banking provides:
- Financial Statements: Real-time P&L, balance sheets, cash flow statements
- Transactional Records: Every invoice, bill, payment, and credit note
- Tax Information: VAT returns, tax settlements, compliance records
- Operational Metrics: Accounts receivable aging, inventory levels, payroll data
- Audit Trails: Complete transaction histories with timestamps and user attribution
Security Risks and Flaws in Open Accounting
API Vulnerabilities
Here's what keeps security teams awake: accounting APIs weren't built for mass external access. They're riddled with vulnerabilities, including injection attacks, broken authentication, missing rate limiting, and unencrypted data transmission.
When your accounting system's API lacks proper verification, attackers can potentially access any company's data using compromised credentials. One weak API token could expose thousands of businesses' complete financial histories.
Third-Party Provider Risks
You might trust your accounting software's security, but can you trust every fintech startup that wants API access? Each third-party connection increases your attack surface. A compromised lender or analytics platform becomes a backdoor into your financial systems.
Supply chain attacks are particularly nasty here. Attackers compromise a small fintech provider, then use their legitimate credentials to infiltrate hundreds of connected accounting systems. You've secured your front door while leaving windows wide open.
Lack of Regulatory Standards
Unlike Open Banking's strict PSD2 regulations in Europe, Open Accounting operates in a regulatory vacuum. No standardized security requirements. No mandatory breach notifications. No consistent audit requirements. Companies are self-regulating their financial data exposure.
Authentication Weaknesses
Many accounting APIs continue to rely on basic authentication or non-expiring API keys. Once compromised, these credentials provide permanent access until manually revoked - which businesses rarely do because they don't monitor third-party connections.
How Open Accounting Differs from Open Banking
Scope and Data Depth
Open Banking shows what money moved - transactions, balances, payment histories. It's your bank statement in API form.
Open Accounting reveals why money moved - the invoice that triggered payment, the purchase order behind the expense, the credit terms negotiated. It's your entire financial operation exposed.
Regulatory Framework Differences
Open Banking operates under strict regulations:
- PSD2 in Europe mandates data sharing by banks
- Consumer Data Right in Australia provides a legal framework
- The Open Banking Implementation Entity in the UK sets standards
Open Accounting has... nothing comparable. It's voluntary data sharing based on commercial agreements between software vendors and third parties. No mandated security standards, no required breach notifications, no regulatory oversight.
Use Case Divergence
Open Banking primarily serves consumer applications - budgeting apps, payment initiation, and account aggregation. Open Accounting targets business lending, trade finance, supply chain financing, and B2B payment platforms.
A budgeting app needs your bank transactions. A business lender needs your complete accounting ledger to understand cash conversion cycles, customer concentration risk, and operational efficiency.
Integration Complexity
Open Banking uses standardized APIs mandated by regulation. Every bank must provide similar endpoints with consistent data formats.
Open Accounting deals with dozens of accounting platforms, each with proprietary APIs, different data models, and unique authentication methods. This complexity drives the need for unified API solutions.
Open Accounting vs. Open Banking
| Feature | Open Banking | Open Accounting |
|---|---|---|
| Data source | Banks | Accounting systems |
| Typical data | Transactions, balances, payments | Invoices, GL, P&L, payroll, AR/AP |
| Main users | Consumer/SME fintech apps | B2B SaaS, lenders, fintech tools |
| Regulation | Heavily regulated (PSD2, UK OB) | Not regulated—industry-driven |
Data and Privacy Risks in Open Accounting
Unauthorized Data Harvesting
Once you grant access, third parties often vacuum up everything available - not just what they need. That invoice financing platform now has your complete customer list, vendor relationships, and pricing strategies. This data becomes their asset, often resold or used for competitive intelligence.
Consent Management Failures
Businesses rarely understand what they're consenting to. That innocent-looking "Connect Your Accounting" button might grant:
- Permanent access to all historical data
- Rights to share data with unspecified "partners"
- Ability to modify records (not just read)
- Access continuation even after service cancellation
Without robust consent management, businesses lose control over their most sensitive operational data.
Data Integrity Issues
Synchronized data isn't always accurate data. Timing differences, partial syncs, and transformation errors create discrepancies that lead to wrong lending decisions. Your perfectly healthy business might look insolvent due to a sync error that captured liabilities but missed corresponding assets.
Cross-Border Data Transfers
Your local accounting data might be processed in jurisdictions with weak privacy laws. GDPR provides some protection in Europe, but once data crosses borders, enforcement becomes nearly impossible.
Fraud and Synthetic Identity Risks
Criminals combine leaked accounting data with other information to create synthetic business identities. They use your real invoice history to secure fraudulent loans, leaving you to explain why "your company" defaulted on debt you never took.
Tools and Systems Supporting Open Accounting
Major Accounting Platforms with API Support
Enterprise Systems:
- Oracle NetSuite: Full REST API with comprehensive endpoint coverage
- SAP S/4HANA: OData services for financial data access
- Microsoft Business Central: Integrated API for accounting and ERP functions
Mid-Market Leaders:
- Sage Intacct: Extensive API for financial management
- QuickBooks Online: REST API with broad third-party ecosystem
- Xero: Comprehensive accounting API with real-time webhooks
SMB Solutions:
- FreshBooks: Simple API for basic accounting needs
- Wave: Free accounting with API access
- Zoho Books: Part of the broader Zoho ecosystem APIs
Open Accounting Aggregators
These platforms specialize in connecting to multiple accounting systems:
- Apideck: Specialized in providing a Unified API for Accounting and ERP data.
- Codat: Focuses on lending and credit decisioning use cases
- Railz (now FIS Accounting Data as a Service): Provides normalized accounting data for financial services
- Validis: Specializes in automated financial spreading for lenders
- Finagraph: Offers CPA-validated financial data extraction
Where Unified API Solutions Come Into Play
The Integration Nightmare They Solve
Building direct integrations with every accounting platform is insane. Each requires:
- Different authentication flows (OAuth 2.0, API keys, SOAP tokens)
- Unique data models (one calls it "customer," another "client," a third "contact")
- Varying rate limits and pagination methods
- Platform-specific error handling
- Constant maintenance as APIs evolve
Multiply this by 20+ accounting platforms, and you've created a full-time job just maintaining integrations.
How Unified APIs Support Open Accounting
Single Integration Point: Connect once to Apideck, Codat, or Unified.to, and instantly access 20+ accounting platforms. What took months now takes days.
Data Normalization: Unified APIs transform platform-specific schemas into consistent data models. Query for "invoices" and get normalized data whether the source is QuickBooks, Xero, or NetSuite.
Authentication Abstraction: One OAuth flow replaces dozens. Apideck Vault, for instance, handles all platform-specific authentication complexity behind a single interface.
Automatic Maintenance: When QuickBooks changes their API, the unified provider updates their integration. Your code remains untouched.
Compliance and Security: Unified API providers handle SOC 2 compliance, data encryption, and security audits across all platforms, thereby lifting a massive compliance burden from individual integrators.
The Apideck Approach to Open Accounting

Apideck exemplifies how unified APIs enable Open Accounting at scale:
- Real-Time Pass-Through: No data caching means zero delay and reduced compliance burden
- Full CRUD Operations: Not just reading data - create invoices, update payments, manage complete workflows
- Regional Coverage: Support for country-specific platforms like e-conomic (Denmark) or Exact Online (Netherlands)
- Developer Experience: Single SDK, consistent errors, unified webhooks across all platforms
For companies building Open Accounting solutions, unified APIs are the difference between launching in months versus years, maintaining 20 integrations versus one, and focusing on your core product versus drowning in platform-specific bugs.
The Future of Open Accounting
Open Accounting is inevitable. The efficiency gains are too compelling, the technology is mature, and businesses desperate for capital will trade privacy for access. But the current wild west approach won't last.
Expect regulation within 2-3 years - probably extending Open Banking frameworks to cover accounting data. Security standards will emerge after the first major breach makes headlines. Unified API providers will consolidate as the complexity of maintaining integrations increases.
For businesses, the message is clear: Open Accounting offers powerful benefits, but understand the risks. Audit your third-party connections, demand transparency about data usage, and maintain manual oversight of automated decisions.
For developers and fintechs, the opportunity is massive but comes with responsibility. Build with security first, implement proper consent management, and use unified APIs to reduce integration complexity. The companies that get this right will power the next generation of business finance.
The ledger is opening. Make sure you're ready for what comes next.
Ready to get started?
Scale your integration strategy and deliver the integrations your customers need in record time.








